为积极响应国家关于全面加强新时代语言文字工作的号召,深入推进国家通用语言文字在基础教育领域的创新应用,黑河学院教育科学学院于2025年9月22日至26日成功举办了以“智慧推普·科技赋能”为主题的教学案例分析评选活动。
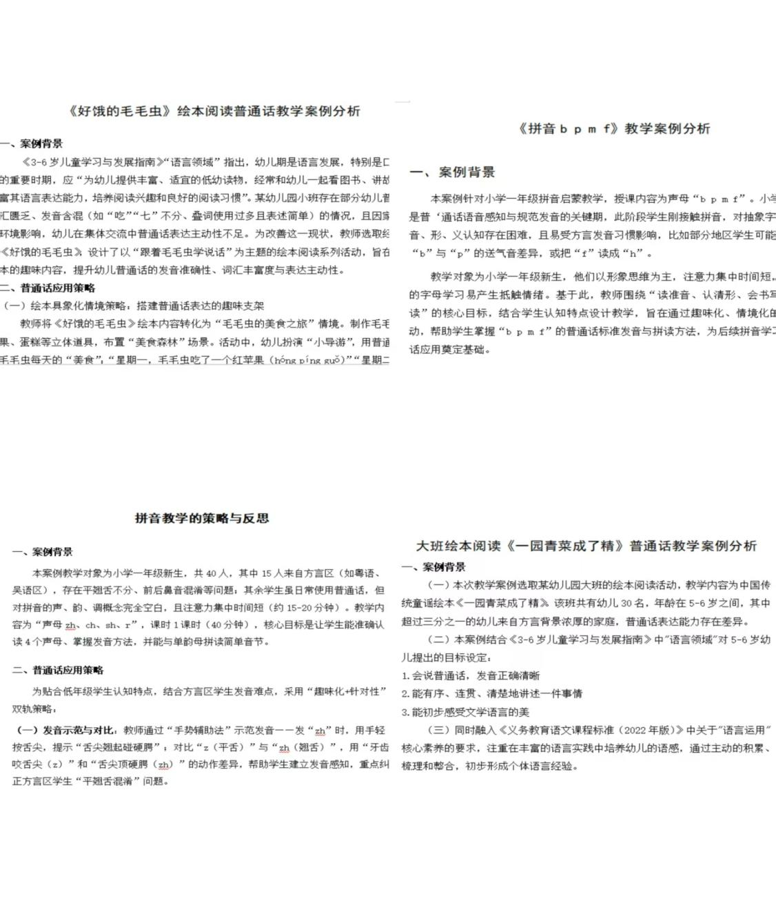
聚焦课标指南,锤炼专业基本功。活动要求参赛学生紧紧围绕《义务教育语文课程标准(2022年版)》或《3-6岁儿童学习与发展指南》中“语言领域”的核心要求,自选拼音教学、绘本阅读、儿歌创编等典型教学场景,撰写一篇内容涵盖背景介绍、普通话应用策略、教学效果评估及个人反思等深度案例分析,旨在全面考察学生对理论知识的理解能力、对教学实践的规划设计能力以及课后反思批判能力。
科技赋能流程,确保公平高效。本次活动的一大亮点是充分利用“智慧树”在线平台进行案例提交与评审管理。参赛学生需在指定日期前将作品上传至平台课程,这一数字化流程不仅提高了效率,也体现了“科技赋能”主题。评审环节由学院专业教师组成的评委团,采用线上匿名方式,严格依据科学制定的评分标准,从“课标契合度与案例设计”、“普通话应用策略”、“教学效果与反思深度”、“书面表达与结构”四个维度进行量化打分,评选过程公平、公正。
深度反思成亮点,展现未来教师潜力。在评分标准中,尤其对“教学效果与反思深度”这部分内容,特别强调,参赛者需真诚剖析案例的亮点与不足,并提出具体、可行的改进思路,并积极鼓励结合AI等新技术视角展望未来教学优化方向。这一要求体现出学院在引导学生超越简单的经验总结、迈向更具前瞻性和创新性方面的专业深度思考,同时,也凸显学院明确培养具备终身学习和创新精神的新时代教师的发展目标。
成果转化利用,发挥长效影响。本次活动共评选出一等奖3名、二等奖4名、三等奖9名,获奖同学将获得荣誉证书及奖品以资鼓励,所有优秀案例将作为宝贵的教学参考资料供后续专业课程学习使用。同时,这些凝聚学生智慧的成果还将进行系列推广和展示,最大限度地扩大活动影响力,惠及更多师生。

23级学前教育4班王一洢:“这次活动促使我将课堂上学到的《课标》理论与真实的幼儿语言教学场景联系起来,”23级学前教育4班王一洢同学表示,“在撰写案例的过程中,我不仅要思考如何规范地运用普通话,更要设计出有趣、有效的策略来激发孩子们的学习兴趣,这对我未来的实习和工作非常有帮助。”
本次“智慧推普·科技赋能”教学案例分析评选活动巧妙地将普通话推广与现代信息技术相结合,为小学教育与学前教育专业学生搭建了一个展示教学设计与反思能力的实践平台,是学院深化教学改革、提升人才培养质量的一次创新举措和有益探索,有效提升了学生的专业素养和科技应用能力,也为学院进一步深化教学创新、强化育人特色积累了宝贵经验。